根据上级文件指示,对学生会工作进行规范和改革。严格落实“学生代表大会制度”,组织架构上对部门数量进行整合,对学院主席团和学生会人数及身份进行了严格规范及审查,对学生会工作进行“去中心化”和“去行政化”改革。
学生会实行自我管理、自我服务、自我教育、自我监督,是学院与学生联系的桥梁与纽带,接受广大师生监督。改革后的学生会主席团有3人,分会总共30人且共青团员覆盖率为100%,成绩考核综测均达标,部门精简后学生会由办公室、权益与服务部、宣传部、学习部、文艺部、体育部六个部门组成。现将改革情况公示如下:
一、beat365英国官方网站学生分会组织架构
(一)组织架构图

(二)学生分会成员名单

二、beat365英国官方网站学生分会简介






三、beat365英国官方网站学生分会改革自评情况


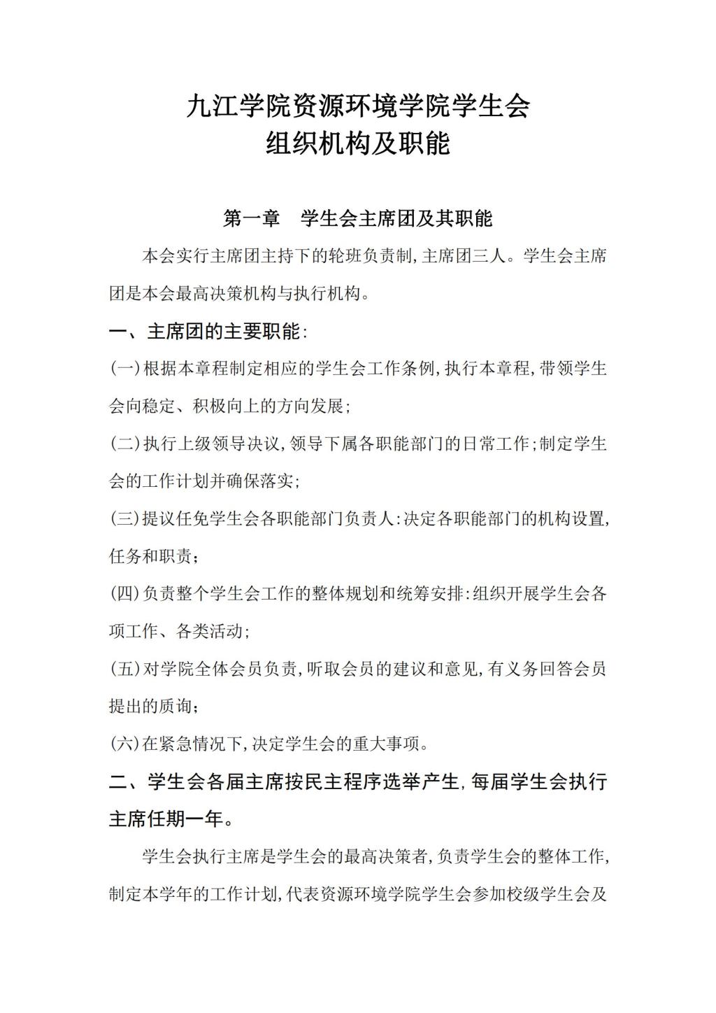
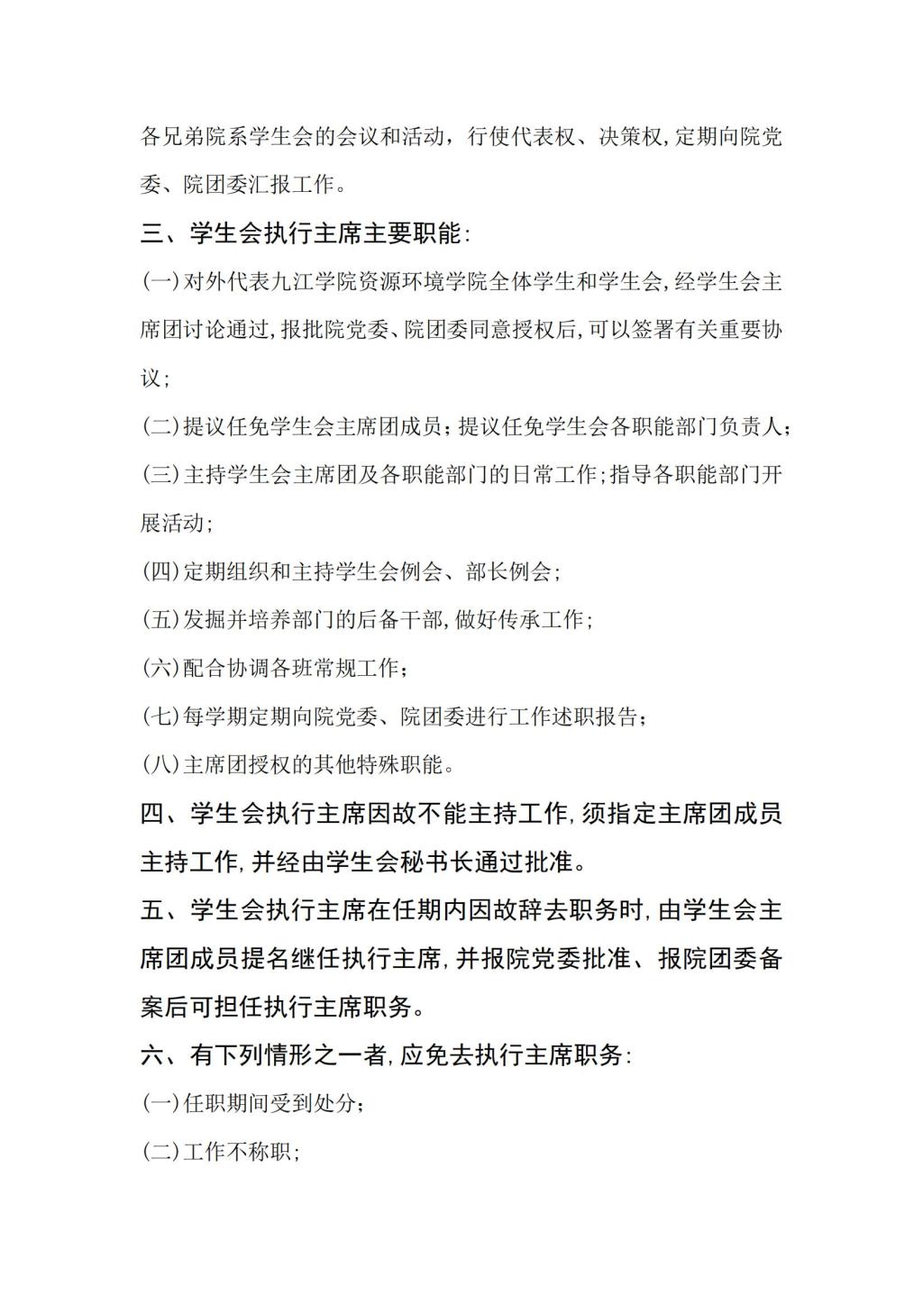
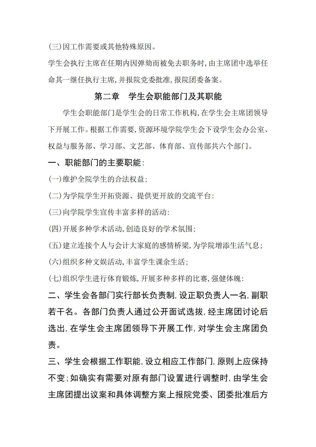
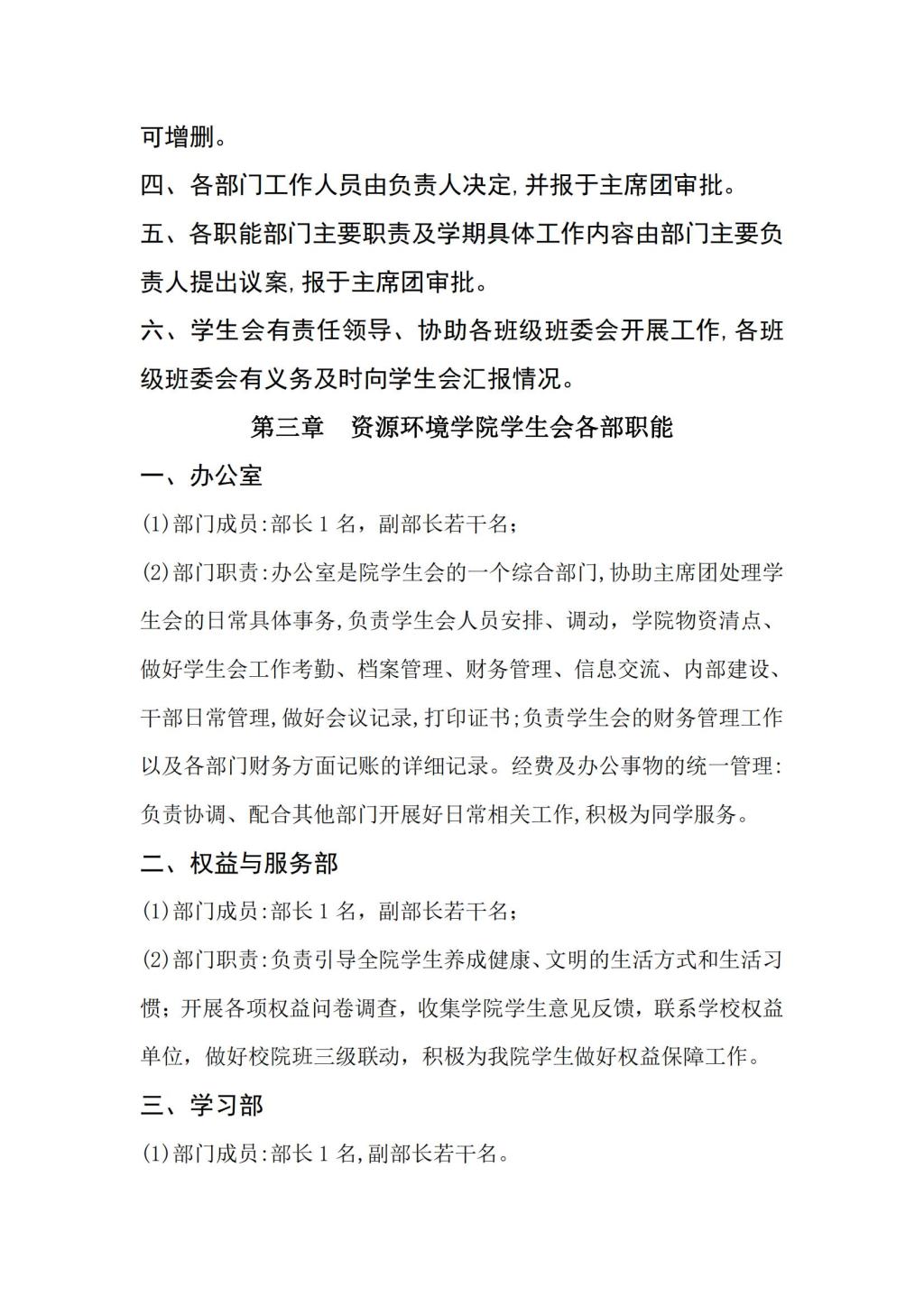
四、beat365英国官方网站学生会章程

五、beat365英国官方网站学生会述职评议办法

六、beat365英国官方网站学生代表大会学生代表产生办法

七、beat365英国官方网站学生分会主席团成员候选人产生办法及选举办法


八、beat365英国官方网站学生分会学生代表大会召开情况
2021年9月28日晚,beat365英国官方网站第一届学生代表大会在向学楼201会议室隆重召开。资环学院学生思政教育科负责人肖国光老师出席本次会议,学院学生会部门临时负责人刘文丽、李佳欣、杨文杰、杨斯捷共同主持本次大会,学院各班学生代表共40人积极参与。大会在庄严的共青团团歌歌声中拉开序幕。会上,全体代表认真审议大会候选人名单和大会筹委会名单并听取选举办法《beat365英国官方网站第一届学生代表大会选举办法(草案)》,在听取候选人的演讲后,与会代表依次投票。经过票数的统计、核验,张明、彭翔、刘圣鑫被选为第一届学生会主席。


学代会相关新闻报道链接:/system/go.jsp?treeid=1078&apptype=content&urltype=news.NewsContentUrl¶m=wbnewsid%3D1707
九、院团委指导学生会主要责任人
